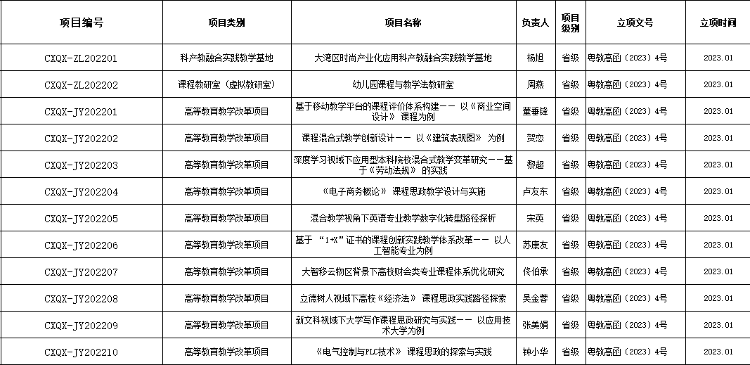
近日,广东省教育厅公布《广东省教育厅关于公布2022年广东省本科高校教学质量与教学改革工程建设项目》(粤高教函〔2023〕4号),我校12个项目获得立项,其中,科产教融合实践教学基地1项、课程教研室1项以及高等教育教学改革项目10项。
自广东省教育厅启动2023年省级教学质量与教学改革工程项目申报推荐工作以来,学校教务处遵循问题导向、原创导向、实践导向、共享导向的立项原则,精心谋划、积极协调、周密组织了校内遴选和申报推荐工作,给予各申报人全程指导和服务。各项目负责人和团队付出了大量心血和努力,各级教学管理人员统筹协调、积极配合做出了卓有成效的成果,使我校项目申报取得了良好成绩。
具体立项项目如下:
