5月5日,我校王瑞玲、邓晓正、李春平、吴金蓉、谷卓桐等5位教职员工应邀参加了在潮州举办的由广东省教育厅指导、广东省本科高校教育技术指导委员会主办、韩山师范学院承办的“2023年广东省高校教育数字化转型交流研讨会”。教务处副处长刘佳、处长助理马迎春带队参会。
本次研讨会的主题是“数字化转型赋能高等教育高质量发展”,内容丰富多彩,学术气氛浓厚,有专家报告、经验分享、优秀成果展示、颁奖仪式等各项议程,全省有150余名领导专家参加。研讨会上,华中师范大学人工智能教育学部部长刘三女牙、浙江大学信息技术中心副主任董榕、华南师范大学未来教育研究中心主任焦建利分别作了《人工智能赋能下的教育创新》《数智驱动构建教育创新体系的实践与思考》《AI时代的职场与高等教育》的专题报告,受到与会代表的热烈欢迎与好评。
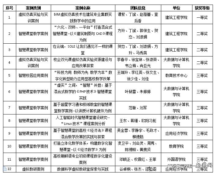
我校共有5个数字化转型优秀案例参加现场学习研讨,共有12个案例分获优秀案例分获一、二、三等奖,详细名单见下表。
我校获奖名单


王瑞玲老师(左三)上台领奖

集体合照
本次研讨会涉及理论研究、实践路径、方法变革、模式创新,汇集了广东高等教育最新的研究成果,展示了广东省各高校教育数字化转型的教研成果与教学成果,拓宽了教师们的教育视野,为我校高质量教育数字化转型、助力高质量人才培养以及高质量教育教学起到了积极的推动作用。(图文/教务处 冯燕珠 责任编辑曾进)